The Gap We Address
Africa represents 15% of the world’s population but carries 25% of the global disease burden while producing only 2% of global research output. The continent has just 15% of the world’s health researchers, with an average of 20 per million people, the lowest globally compared to 244 per million in Europe. In Uganda, the figure drops further to 6 researchers per million (FTE). This severe imbalance highlights the urgent need for African-led, context-specific research to inform decision-making, strengthen health systems, and drive sustainable and inclusive health and development solutions.
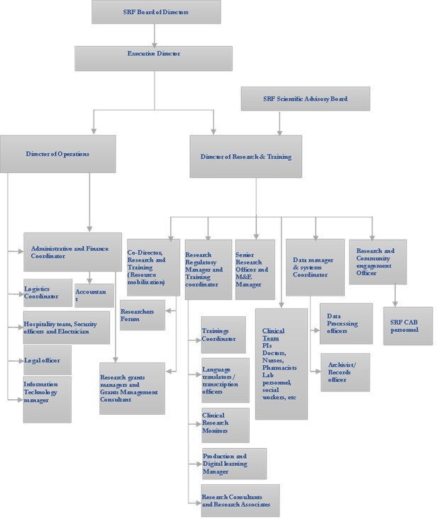
SRF Research and Training Centres (SRF-RTC)
SRF Research and Training Centres LTD (SRF-RTC) is a non-profit research organization committed to advancing Africa’s development through research excellence, innovation, and capacity strengthening. Established in 2010 as a grassroots consultancy, SRF has grown into a mission-driven research organization in Uganda, complemented by the Soar Research Foundation (SRF) Limited, a sustainability platform providing research consultancy, training, project evaluation and dissemination services. Through its flagship Support Initiative for African Researchers (SIFAR), SRF-RTCs mentors and trains students and graduates, nurturing a new generation of research-empowered Africans driving sustainable development across the continent. We design, implement research, support research capacity building and are open to collaborative research. We are located in Mbarara City, South Western Uganda, a region with a population of about 5.4 million people (based on 2024 estimates), Urban, peri-urban and large rural settings, and which also hosts the oldest refugee settlement at Nakivale. SRF-RTC has well established Units like Clinical research unit, Regulatory Unit, Community engagement and Research Translation Unit, Data management and Archive unit, Laboratory management unit, Pharmacy management unit, Grants management unit, Logistics and procurement Unit, IT unit, Training and production Unit, Innovation unit, Translation and Transcription Unit, and Consultancy services units. SRF-RTC has network of over 52 participant recruitment sites (Hospitals, Healthcentres III-IV), access to accredited Laboratories with molecular diagnostic capabilities (GeneXpert), has a Community Advisory Board to support research contextualization and part of National and Continental Consortia that boosts its reach. The SRF-RTC research team is multi-disciplinary, experienced in Epidemiological research, Implementation science, Clinical Trials (Phase I-IV), Pre-clinical research, medical device trials, diagnostic research, innovations and SRH studies and more, with current and past engagement in Research regulation and ethics committees, Health system strengthening programming, serving on various Ministry of Health Committees for policy development and research translation.
Our Work
SRF-RTCs operates as a one-stop center for research excellence with 8 core strategic components as listed above. (1. Research Design and implementation 2. Research training and Capacity strengthening 3. Private research services and consultancies 4. Community engagement and knowledge translation 5. Project evaluation, impact assessment, and scalability 6. Research Evidence synthesis and book production 7. Research regulation and policy 8. Research career inspiration and advocacy) The organization designs and implements its own research and also functions as a Contract Research Organization (CRO), partnering with other research organizations, individual researchers, the private sector, international organizations, donors, governments, industry, civil society, and academia to deliver tailored, collaborative, research-based solutions. (Click to download SRF-RTCs Brochure)
Our Vision
A sustainable, healthy, and prosperous Africa, driven by empowered African researchers, homegrown innovation, and research excellence.
Our Mission
To establish one-stop centres for health research, training, and innovation—focusing on vulnerable populations and building human capital for sustainable health and development.
Our Core Objectives
1) To generate and provide evidence-based solutions to the prevailing and emergent challenges of the vulnerable populations of Africa that include but not limited to health, climate, environment, economic, social and general well-being while emphasizing equity and fairness. 2) To contribute to the achievement of the development aspirations of African countries through promotion of Research and Development excellence, human resource development and Service delivery programs.
SRF Clinical Trials Coordination Centre
Navigate the future of clinical research with our state-of-the-art Coordination Centre. From initiation to implementation, trust our experienced team and robust infrastructure to elevate your clinical trials, ensuring excellence in every phase. (Click to read more)
Soar Research Foundation (SRF) Services
Through Soar Research Foundation, a registered for-profit arm of SRF Research and Training Centres (SRF-RTCs), we offer private research services with an aim of promoting research excellence and ensuring SRF RTCs’ self-sustainability. We provide high-quality research services, consultancy, and infrastructure to African researchers, institutions, and organizations. (Click to checkout all Services)
SRF Research Trainings & Capacity Strengthening
We aim at strengthening African research capacity through tailored, high-quality, and innovative training programs, fostering research excellence, ethical practice, and innovation. Our vision for training researchers is: "A continent of highly skilled, innovative, and ethically grounded African researchers." Our Mission is to "Equip researchers and innovators with cutting-edge skills, practical experience, and networks to advance African research excellence." SRF Research Training Centres transform research capacity in Africa through flexible, innovative, and hands-on training, mentorship, and collaborations, equipping African researchers to deliver impactful, ethical, and innovative research across disciplines. (Click to checkout our Trainings)
SRF Community Advisory Board (CAB)
Our community advisory board supports our research projects but can also be utilized by researchers external to SRF. The SRF Community Advisory Board (CAB) is a strategic driver of SRF RTC’s mission, ensuring that research is community-centered, ethical, inclusive, and transformative. It bridges science with community realities, strengthening trust, accountability, and knowledge translation for a sustainable, healthy, and prosperous Africa. The Strategic goal of SRF-CAB is to foster community-driven, ethical, and impactful research that translates into sustainable health and development solutions for vulnerable populations in Africa. The CAB embodies SRF-RTC’s vision of a sustainable, healthy Africa by ensuring that community voices guide research, ethics are upheld, and evidence is translated into scalable, context-driven solutions. (Click to read more)
Support Initiative For African Researchers (SIFAR)
The Support Initiative for African Researchers, a program (established in June 2024) is a component of SRF Research and Training Centres (SRF-RTCs) Corporate Social Responsibility strategy. With a focus on accelerating Africa’s catch-up on its research and development aspirations. We focus on raising a large community of problem solvers through research career inspiration, research skills empowerment, and support. (Click here for more)
SRF COMPLETED AND ONGOING RESEARCH PROJECTS
Ongoing Projects 1. TACT-Study (2025–2027) The Telephone Assisted Cataract Tool (TACT) study aims to develop a telephone-assisted tool for post-operative cataract care in Africa. The project focuses on improving post-operative care through innovative technology. 2. CONNECT Project (On-going: 2025-2028), entitled: Caregiver-Adolescent Sexual and Reproductive Health Communication among Refugee and Host Communities in South western and Northern Uganda. Click here for more
Research Professionals
Researchers, Collaborators, and Independent Researchers can leverage our expertise, infrastructure, and collaboration.
Academic Pursuers
PhD and Masters Students benefit from comprehensive research support, services, and tailored guidance.
Organizational Partners
Research Organizations find a reliable partner offering excellence in research services and team capacity building.
Knowledge Seekers
Any Research Scholar can explore a rich collection of research books and valuable resources.
Our Executive Director,
Dr. Daniel Atwine, PhD
Global Expertise
Acquired diverse skills worldwide, holding a PhD in Epidemiology.Passion for African Research Excellence
Returned with a rich skill set to empower African researchers.Birth of Soar Research Foundation
Co-founded SRF as an intervention for high-quality research.
Calling All Researchers and Scholars
Why Choose SRF
Navigate the challenging terrain of research funding with our support and guidance.For Experts and Funders
Leverage our wealth of experience, skills, team, and state-of-the-art facilities.For Skill Enhancement
Consult our research methodologists or biostatisticians to improve your proposal methodology.
The problems we solve at SOAR
Low Global Competitiveness in Health-related R&D
Scarcity of scientific publications, health innovations, and patents attributed to Africans in Africa.Challenges in Achieving R&D Targets for Transformation
Slow progress in achieving R&D targets crucial for socio-economic transformation and sustainable development in Africa.- Bank: Guaranty Trust Bank
- Account Name: Soar Research Foundation Limited
- Account No: 214/153427/1/5118/0
- Branch: Mbarara
- Bank: Guaranty Trust Bank
- Account Name: Soar Research Foundation Limited
- Account No: 214/153427/2/5118/0
- Branch: Mbarara
- Bank: Guaranty Trust Bank
- Account Name: Soar Research Foundation Limited
- Account No: 214/153427/4/5118/0
- Branch: Mbarara
- Swift code: GTBIUGKA
Ready to make a difference? Apply now to collaborate with us on innovative research projects, shape the future of healthcare, and drive positive change in communities worldwide. Together, let's transform ideas into impactful actions.