AFRICAN BIOMEDICAL ENGINEERING CONSORTIUM (ABEC)
“Promoting and Sharing Excellence in Biomedical Engineering to Improve the Health and Wealth of Africa”

Who We Are
The African Biomedical Engineering Consortium (ABEC) is a pan-African platform dedicated to strengthening healthcare systems across Africa through Biomedical Engineering (BME), innovation, research, and entrepreneurship.

Africa’s healthcare systems face growing pressure because of rising populations, increasing disease burdens, limited resources, and fragile infrastructure.

Biomedical Engineering (BME) offers powerful solutions:
Locally designed medical technologies
Affordable healthcare innovations
Stronger hospital systems
Skilled technical human capital
Health-driven economic growth

ABEC exists to build the people, systems, and partnerships that make this transformation possible.
ABEC exists to harness that opportunity.

We bring together universities, innovators, researchers, industries, entrepreneurs, governments, funders, and development partners to collaboratively build Africa’s biomedical engineering ecosystem by Africans and well-wishers, for Africa.

Our Story
ABEC was inspired and supported by the United Nations Economic Commission for Africa (UNECA) during the first Innovators’ Summer School held in Uganda in 2012 under the visionary leadership of Dr. Victor Konde and Patronage of Prof Arti Ahluwalia from University of Pisa who worked to replicate and contextualize her Euro-Asia consortium experience into the African context.

What began as a bold idea to strengthen biomedical engineering education and innovation has grown into a legally incorporated consortium (2020, Reg No: 80020002433980, Uganda) with a continental footprint.

Founding Directors: Dr Atwine Daniel (Chair), Dr June Madete & Dr Philippa Makobore
Patron: Prof Arti Ahluwalia
Vision-Bearer & Advisory: Dr Victor Konde, UNECA

Our Vision
To promote and share excellence in Biomedical Engineering for improving the health and wealth of Africa through a strong regional academic and technological platform.

Our Mission
To build Biomedical Engineering expertise that improves healthcare systems across Africa.

Our Goal
To lay strong foundations of human capital in Africa with expertise in Biomedical Engineering across academia, research, industry, and innovation through modern and traditional learning platforms and the establishment of Biomedical Engineering programs in higher education.

What We Do
ABEC’s work is organized under five strategic themes:

  Innovations & Entrepreneurship
We nurture innovators who design, prototype, and commercialize context-appropriate medical technologies. Through annual Innovators’ Summer Schools and design competitions, we empower students and researchers with entrepreneurial skills, mentorship, and industry exposure.

  Biomedical Education
We support the development, harmonization, and quality assurance of Biomedical Engineering programs across African universities. ABEC developed one of Africa’s first generic BME curricula in 2011 — a foundational framework that guided multiple universities in establishing BME programs.

  Research & Dissemination
We promote high-impact research and knowledge sharing through publications, collaborations, and platforms that connect researchers across borders.

  Membership & Alumni Network
We build a vibrant continental network of professionals, students, institutions, and partners committed to advancing biomedical engineering in Africa.

  Operations & Administrative Support
We coordinate, mobilize resources, and ensure strategic growth and sustainability of the consortium. 

What Makes ABEC Unique
ABEC is more than a network — it is a movement.
For over a decade, we have:

  • Pioneered the establishment of Biomedical Engineering programs in African universities.
  • Built a continental network of innovators, faculty, and institutions.
  • Promoted harmonized BME education across multiple countries.
  • Facilitated staff exchanges, academic mobility, and research collaborations.
  • Created platforms where engineering meets real healthcare challenges.
  • Supported the emergence of strong innovation ecosystems within universities.
  • Maintained strong collaboration with UNECA and global partners.

ABEC serves as a multidisciplinary focal point bridging healthcare needs, engineering excellence, entrepreneurship, and policy engagement. 

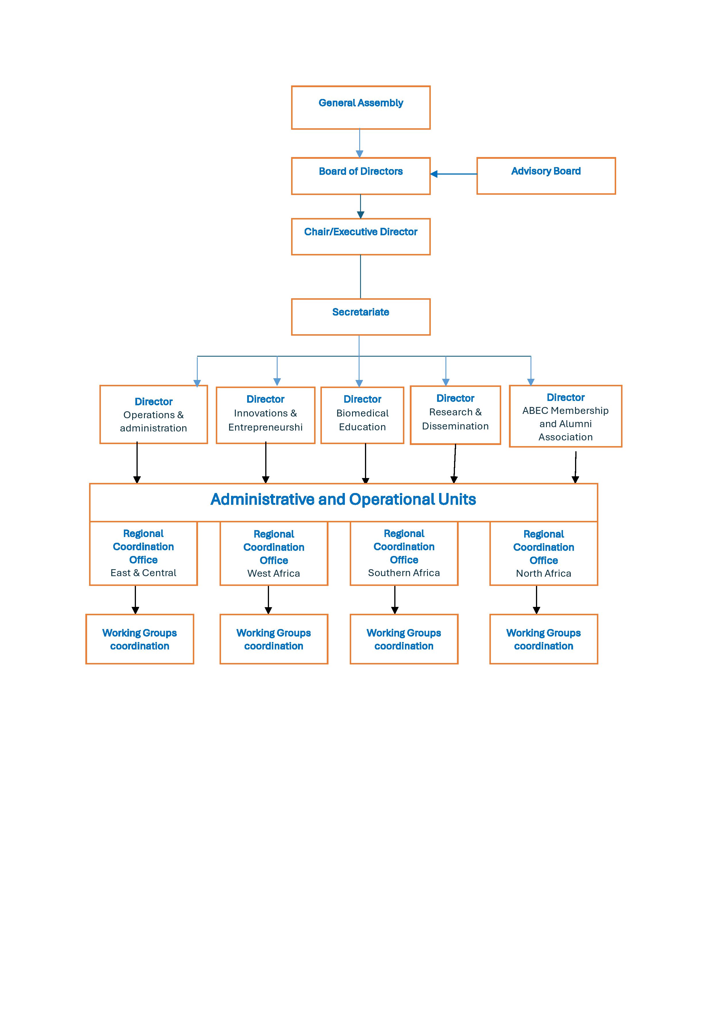
Governance & Leadership
ABEC operates through:

  • A General Assembly (highest governing body)
  • Board of Directors
  • Secretariat and Divisional Directors
  • Regional and Country Coordination Offices
  • Advisory Board (including UNECA representation)

This structure ensures transparency, accountability, and strategic continental alignment.

ABEC Organogram

Our Impact

  • Developed Africa’s early generic BME curriculum (2011).
  • Supported establishment of BME programs in universities such as:
    • Mbarara University of Science and Technology (Uganda)
    • Kenyatta University (Kenya)
    • Addis Ababa University (Ethiopia)
  • Organized annual Innovators’ Summer Schools rotating across African countries (10 schools).
  • Published peer-reviewed research advancing BME education and innovation.

1.    Douglas T. S., Haile D.A., Atwine D., Karanja Y.,  Madete J., Osuntoki A., Rushdi M., Ahluwalia A. (2017) Building needs-based healthcare technology competencies across Africa. South African Journal of Science 113 (7-8): 5-6.

2.    Ahluwalia A., Atwine D., De Maria C., Ibingira C., Kipkorir E., Kiros F., Madete J., Mazzei D., Molyneux E., Moonga K. (2015). Open biomedical engineering education in Africa. 37th Annual International Conference of the IEEE Engineering in Medicine and Biology Society (EMBC). Pages 3687-3690

3.    Atwine D., Karanja Y.,  Wanjiku A., Arti A., De Maria C.,  Assefa D., Konde V., Khundi E., Makobore P.N.,  Moshi M., Nzomo M. (2020). Nurturing next-generation biomedical engineers in Africa: The impact of Innovators’ Summer Schools. Global Health 3(2):4

ABEC Members have also contributed to book chapters.

4.    Atwine D. (2019). The Case for Biomedical Engineers in African Hospitals: A Clinician’s Point of View. In Biomedical engineering for Africa.T.S. Douglas, Ed. Cape Town. DOI: https://doi.org/10.15641/0-7992-2544-0

Through these efforts, ABEC continues to build the next generation of African biomedical engineers capable of designing solutions for Africa’s evolving health systems.

 

Proposed Areas for Funding Support
ABEC seeks strategic partnerships and funding to:

  • Establish and strengthen BME programs in African universities
  • Develop regional centers of excellence
  • Implementation of Innovators’ design competitions and supplemental education schools (summer schools)
  • Support innovation incubators and biomedical startup acceleration
  • Fund training-of-trainers programs and scholarships
  • Develop harmonized continental BME curricula frameworks
  • Research implementation, translation and commercialization platforms
  • Build digital learning platforms and regional collaboration networks
  • Medical device research regulation harmonization

Expected Impact
With scaled support, ABEC will:

  • Increase the number and quality of trained Biomedical Engineers in Africa
  • Reduce dependency on imported medical technologies
  • Strengthen local innovation ecosystems
  • Improve health service delivery outcomes
  • Create jobs and stimulate health-tech entrepreneurship
  • Contribute to Africa’s health security and economic growth

 Current membership
ABEC has 19 Universities, 1 European Partner University, 1 industrial partner, 1 Private Research & Innovation Contract Research Organization, 1 Strategic Partner and 1 Research organization:  in Egypt (1), Ethiopia (3), Kenya (3), Malawi (2), Nigeria (2), South Africa (3), Uganda (6), the United Republic of Tanzania (2) and Zambia (1).

ABEC Member Universities

1.    Addis Ababa University (Ethiopia)

2.    Addis Ababa Institute of Technology (Ethiopia)

3.    Cairo University (Egypt)

4.    Dar Es Salaam Institute of Technology (Tanzania)

5.    Jimma University (Ethiopia)

6.    Kenyatta University (Kenya)

7.    Kyambogo University (Uganda)

8.    Makerere University (Uganda)

9.    Malawi University of Science and Technology (Malawi)

10.  Mbarara University of Science and Technology (Uganda)

11.  Muhimbili University of Health and Allied Sciences (Tanzania

12.  Stellenbosch University

13.  Technical University of Mombasa (Kenya)

14.  University of Cape Town (South Africa)

15.  University of Ibadan (Nigeria)

16.  University of Eldoret (Kenya)

17.  University of Lagos (Nigeria)

18.  University of Malawi, The Polytechnic

19.  University of Gondar, Ethiopia

ABEC European Partner: University of Pisa (Italy)
ABEC Industrial Partner: Uganda Industrial Research Institute (Uganda)
ABEC Private Research & Innovation Contract Research Organization: Soar Research Foundation Limited
ABEC Research Organization: SRF Research and Training Centres
ABEC Strategic Partner: United Nations Economic Commission for Africa (UNECA)

 

Join the ABEC Community
ABEC membership is open to:

  • Universities and academic departments
  • Research institutions
  • Companies and industries
  • Entrepreneurs and innovators
  • Students
  • Philanthropists and funding agencies
  • Governments and multilateral bodies
  • Non-African institutions aligned with our mission

We welcome both individuals and institutions who believe in strengthening healthcare through engineering excellence.

Membership Categories

  • Core Members – Founding members and governance leaders.
  • Ordinary Members – Voting members contributing to ABEC’s direction.
  • Associate Members – Advisory participants.
  • Honorary Members – Distinguished leaders recognized for outstanding contributions.
  • Institutional Members – Universities, industries, research centers, and organizations.

Membership Fees
Students

  • Membership: Free until graduation

Individuals (Non-students)

  • Life-time membership: USD 300
  • Regular membership yearly subscription: USD 5

Institutions

  • Life-time membership: USD 600
    Or
  • Annual subscription: USD 100

Members receive an electronic certificate upon registration.

Benefits of Becoming an ABEC Member
As an ABEC member, you gain:

  • Visibility and publicity across continental platforms
  • Career and professional development opportunities
  • Access to vast professional networks
  • Employment and collaboration opportunities
  • Reduced conference registration fees
  • Access to select ABEC resources
  • Easier recognition by funders and partners
  • Opportunities to advertise products, services, and innovations
  • Exposure to multi-country, multidisciplinary collaborations
  • Quarterly newsletters and updates
  • Membership certificate

Most importantly, you become part of a growing movement shaping the future of healthcare technology in Africa.

How Members Participate
ABEC is participatory and member-driven. Members:

  • Engage in working groups under different divisions.
  • Contribute to strategic planning through the General Assembly.
  • Share funding and partnership opportunities.
  • Participate in country chapters and regional activities.
  • Receive quarterly updates and impact reports.

 Our invitation to you
Africa’s healthcare future depends on locally driven innovation, strong academic programs, and collaborative ecosystems.

Biomedical Engineering is not just a technical discipline, it is a strategic driver of health system resilience, innovation, and economic transformation. Through African-led collaboration, ABEC provides a scalable platform to build sustainable biomedical capacity across the continent.

We invite development partners, foundations, governments, and industry leaders to join us in transforming African healthcare through engineering excellence.

ABEC invites you as a student, professional, institution, innovator, or partner to join us in building a stronger biomedical engineering community that improves health outcomes and contributes to Africa’s economic transformation.

Together, we can design, build, and sustain healthcare solutions made in Africa, for Africa. 

How to join ABEC movement

1.    First, complete the application form: https://ee.kobotoolbox.org/x/cw2PqZHK

2.    After application, information on payment of Membership and Annual subscription (if relevant) will be shared by email.

3.    Upon confirmation of payment, an electronic membership certificate will be shared by email.

Join our social media platform to join our vibrant community of innovation lovers
Facebook page: https://www.facebook.com/abec.africa 
LinkedIn:https://www.linkedin.com/company/abec-african-biomedical-engineering-consortium/ 
Website: Under maintenance

 Where to find us
Today, ABEC operates from its coordination offices in Mbarara City, Uganda, hosted within the premises of Soar Research Foundation, a long-term strategic partner supporting research, evaluation, and dissemination.

Contact details
African Biomedical Engineering Consortium (ABEC)
Uganda Office
Mbaguta Cell, Ruharo
Mbarara City, Uganda
P.O. Box 1807, Mbarara

Website: www.abec-africa.org
Email:
This email address is being protected from spambots. You need JavaScript enabled to view it.
Tel: +256-759542376